投资人对管理层说NO。
又一家明星公司发生内讧。
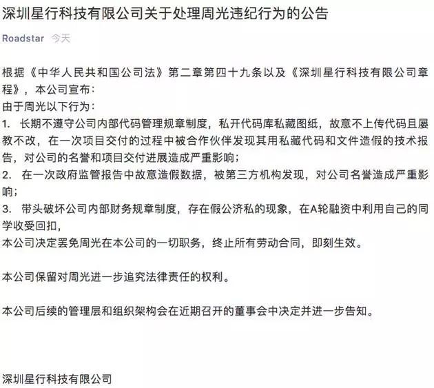
1月21日,无人驾驶公司星行科技(Roadstar.ai)发布公告称,因该公司联合创始人周光存在私开代码库、在政府监管报告中故意造假数据、利用融资收受回扣等违纪行为,公司决定罢免周光的一切公司职务。

据了解,http://www.yixiin.com/news/ 周光持有深圳星行科技有限公司14.16%的股权,对外头衔为星行科技联合创始人兼首席科学家。此外,他还持有深圳行星科技合伙企业(有限合伙)的1%股权。
但投资人却持不同意见。星行科技全体投资人随后发布联合声明表示,解除周光职务是有损公司和股东的核心利益,投资人股东不认可解除周光职务的举动。
星行科技是一家主打L4自动驾驶的明星科技公司,2017年5月在美国硅谷成立,三位联合创始人佟显乔、衡量、周光是百度美研同事。星行科技已经获得两轮融资。最近一轮融资是2018年5月,星行科技宣布完成1.28亿美元的A轮融资(约合8.12亿人民币)。据了解,星行科技在中美两地总计有100多人,其中研发团队60多人。http://www.yixiin.com/news/qiwenyishi/201901/yxw3758631.html
为何发生内斗?未来它还能重回赛道吗?星行科技CEO衡量回应说,周光私藏代码行为从创业第一天就开始。公司对周光私藏代码的事情也是一开始就知道。回扣事件发生的时间是A轮投资以后,公司在最近才发现。公司发展处在关键的时间点,现在处理这些事情也是为了公司未来更好发展。
但周光方面对此并不认可,并称他现在正带队参加日本东京汽车展,对国内发生的罢免一事毫不知情,并且股东也不知道。公告是衡量在取得微信公众号账号后自行发出的。
管理层内讧
其实,星行科技发生类似事情早有预兆。联合创始人、原CEO佟显乔表示,最近两三个月,公司处于不稳定的状态,投资人、股东、董事会都觉得这样的状态不是特别好,需要作出调整。“这不是一个人造成的,周光有周光的责任,我们有我们的责任,有些事情需要下定决心掰正过来。”
至于为何选在此刻高调开除创始人,现任CEO衡量回应说,他们也是第一次创业,年轻人没有经验,一直以来希望低调地处置事情。但是一味低调处理不一定是好事,如果很快地解决,虽然对公司有一定伤害,但是不破不立,公司发展是长期的事情。另外他们希望能接受大家的监督。
其实,此前星行科技也曾爆发过内斗。据寻找中国创客报道,三位联合创始人之间的明争暗斗,最先起于原CEO佟显乔与时任VP的那小川,希望赶走时任CTO的衡量,让那小川接任衡量的位置。为了应对,衡量也联合周光对佟显乔发难。http://www.yixiin.com/news/feidian/201901/yxw3758630.html
最终,投资人介入平息了此事。2018年11月乌镇世界互联网大会期间,星行科技的管理架构发生变化,衡量任CEO、周光任CTO,CMO由资方派人担任,佟显乔与那小川赋闲。
解除周光职务公告发出后,双方各执一词。现任CEO衡量在朋友圈发文称,“共同创业一场,怎奈遇人不淑?星行凤凰涅??,继续展翅高飞。”周光则回应称,这是颠倒是非。星行科技全体投资人的声明,则更让整个事件扑朔迷离。
双方争论的另一个焦点是,公司是否有权罢免CTO周光。星行科技全体投资人声明中显示,解除周光职务的决定,没有得到投资人的同意,程序上也违反了与投资人的相关协议,因此该决定自始不发生效力。
星行科技CEO衡量却表示,按照公司的章程,他们有权任免CTO。投资人的声明是无效的,后续会由董事会,确定未来公司的管理架构。目前,对周光的处理“是开除职务并解除劳动关系”,其股权暂维持不变。
部分业内人士告诉时间财经,发生类似事情,应该按照各公司章程或董事会章程来定,通常涉及到公司管理层人员调整、公司架构调整等重大事件,需要通过董事会确认。如果投资人能出示相关协议,则说明罢免CTO的决定不生效。
值得一提的是,有匿名人士此前爆料称,星行科技的副总裁私下挪用资金炒比特币和P2P,导致上千万亏损。后来投资人发现,要求其离开公司,但遭到联合创始人的反对,并且和投资人大打出手。
星行科技联合创始人佟显乔回应说,这些都是谣言。公司管理团队确实和小部分投资人存在一些理念上的差异,但不存在这些过激举动。此前已邀请外部团队对公司财务进行审查,没有发现那小川涉及到P2P纠纷。
B轮融资受影响
内斗,似乎是自动驾驶企业绕不过去的一个“坎”。此前,美国的Zoox、Drive.ai、Cruise乃至国内的景驰,都出现过不同程度的问题。
据了解,景驰科技创立之初曾有六位联合创始人,前首席执行官王劲于2018年初退出,随后技术副总裁杨庆雄也退出,其他联合创始人则陷入公司控制权之争。
2018年7月,联合创始人潘思宁爆料,两位联合创始人吕庆、韩旭伪造他的签名、指印和股东会决议,将北京景骐信息技术有限公司的法定代表人和执行董事由潘思宁变更为吕庆。最终,为减少后续影响,景驰不得已改名为“文远知行”。
为何自动驾驶公司多次出现内讧,星行科技CEO衡量分析说,这不是巧合。无人驾驶公司管理层都是技术出身,年轻人在公司急速成长过程中确实会出现问题,所以需要更新完善各方面机制。另外,无人驾驶是一个商业化路径比较长的赛道,充满挑战。
部分投资人则表示,自动驾驶公司创业者多为“天才型”选手,自视甚高,不甘于屈居人下。但技术天才们又普遍比较年轻,缺乏公司管理经验,所以出现的问题会更多一些。
对于周光事件的影响,衡量称,对公司B轮融资肯定有影响。原计划比现在要快一点,因为内部的问题,影响了公司的融资节奏和发展。
最终这件事情该如何收场,一家Roadstar的投资方称,还要看创始人的大局观。他们现在无法自我造血,需要投资人的持续支持,“如果投资人集体反对,他们这个事业也很难继续下去。Roadstar没准会和ofo一样,成为一个里程碑事件,帮助市场更好看清自动驾驶这个行业。”
星行科技全体投资人联合声明中最后写道,建议团队成员充分沟通,消除分歧,集中精力发展公司业务。创业不易,且行且珍惜。(北京时间财经 欧阳西子)






